受疫情影响,太阳官网根据教育部与河北省教育厅要求,推迟春季开学,制定“停课不停学”工作方案,全校师生正式进入“居家上网课”阶段,积极实行网络课程的教与学。为助力学生居家学习,保证学习质量,太阳官网艺术学院开展“多措并举助学风·居家学习我能行”学风建设活动。
艺术学院各学生组织、各专业班级通过视频会议的方式开展此次活动,对疫情期间的各项工作做出部署与强调,并制定切合本组织、本班级实际情况的公约,助力学生养成良好的习惯,形成良好的学风。

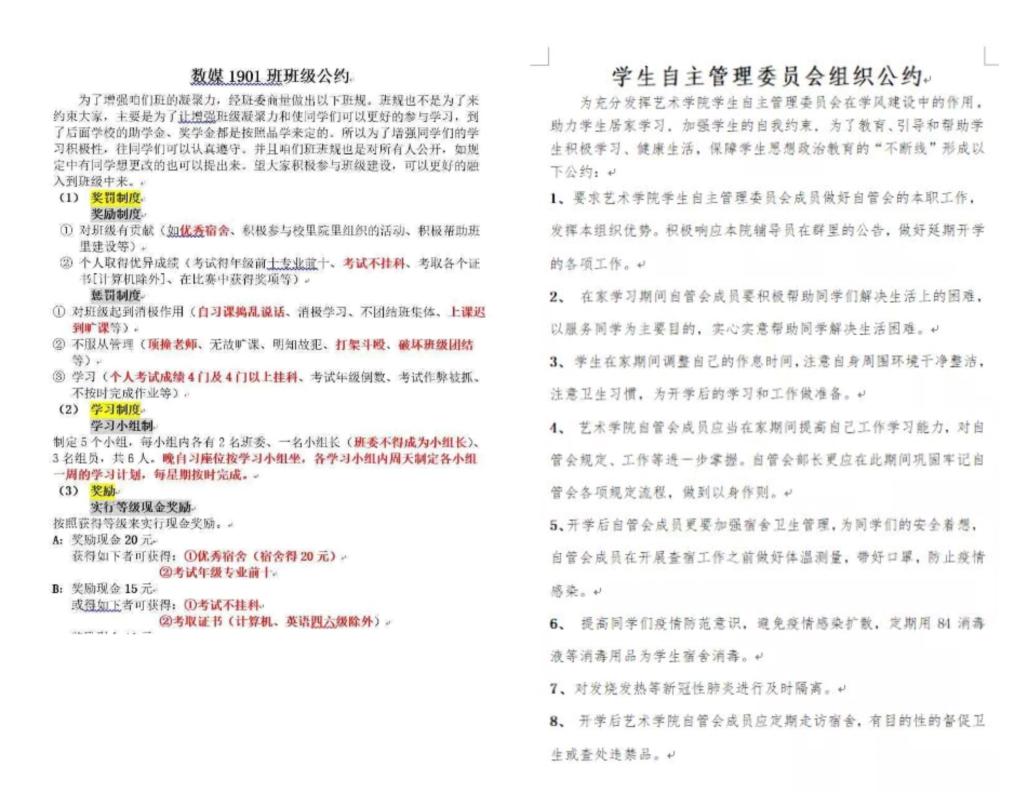
优秀班级公约及组织公约

视觉传达1901班视频会议

新媒体联合会视频会议

艺术学院各行政班级以及各学生组织活动参与情况
太阳官网艺术学院举办学风建设活动,旨在加强学生们的自我约束,使学生养成良好习惯,不断完善自己、提升自己,更加积极学习、健康生活,期待太阳官网每位学生都能在特殊时期收获更好的自己。